水中的溶菌酶¶
GROMACS Tutorial教程的第一步
准备工作¶
首先去rcsb.org网站上下载1aki的.pdb文件,然后使用grep指令去除掉里面的所有水:
然后下一步,使用pdb2gmx生成.gro文件,.top文件和.itp文件:
其中,-water space指的是使用SPC/E水模型生成溶剂环境. 然后选用全原子力场OPLS-AA/L all-atom force field
由于这次没有用水模型,所以会直接在.top文件中生成atoms对应的力场原子类型:
[ moleculetype ]
; Name nrexcl
Protein_chain_A 3
[ atoms ]
; nr type resnr residue atom cgnr charge mass typeB chargeB massB
; residue 1 LYS rtp LYSH q +2.0
1 opls_287 1 LYS N 1 -0.3 14.0027
2 opls_290 1 LYS H1 1 0.33 1.008
3 opls_290 1 LYS H2 1 0.33 1.008
4 opls_290 1 LYS H3 1 0.33 1.008
5 opls_293B 1 LYS CA 1 0.25 12.011
6 opls_140 1 LYS HA 1 0.06 1.008
7 opls_136 1 LYS CB 2 -0.12 12.011
8 opls_140 1 LYS HB1 2 0.06 1.008
定义盒子和溶剂化¶
使用editconf命令定义盒子的尺寸和类型以及分子体系在盒子中的位置:
-c使得蛋白质位于盒子中央,-d 1.0规定蛋白质的每个原子离盒子边缘至少1.0nm,-bt cubic规定盒子为立方体.gromacs先回把分子移动到中央,然后计算x,y,z三个方向的上下限,每个方向都拓展1.0nm,最后再根据最长的方向规整成立方体.这样做可以确保周期性边界条件中蛋白质和其镜像之间的距离大于cutoff,从而与其镜像不会发生相互作用,从而避免错误的力计算,而溶剂中的水则是可以与其镜像作用.
下一步,将分子体系溶剂化:
-cp指定包含蛋白质和盒子信息的输入文件,-cs指定溶剂模型文件,这是gromacs自带的,-p指定拓扑文件,程序会更新其中水分子的数目.
添加离子¶
在topol.top文件的[atom]模块的最后一行,可以发现总电荷数为qtot8,说明体系此时带电,不是中性的,我们需要往突袭中添加离子让体系呈现电中性.
在 GROMACS 中添加离子的工具称为 genion。genion 的作用是读取拓扑结构,并用用户指定的离子替换水分子.genion需要tpr作为输入文件,所以我们需要先根据top文件,gro文件和.mdp文件生成,.mdp文件就用最简单的em.mdp,运行grompp模块:
这里的-c表示coord,然后使用genion:
-s指定输入文件,-o指定输出文件,-pname指定阳离子类型,-nname指定阴离子类型,-neutral指定生成电中性体系.在gromacs 4.5之后,离子都被规范成为指定的大写字符串.

优化¶
首先生成能量最小化的二进制文件:
然后使用mdrun模块运行能量最小化:
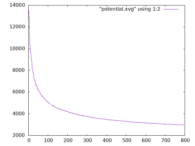
结束之后输出一大堆文献,可以用energy模块读取em.edr文件,将其转化为.xvg文件,然后再用xmgrace绘制优化轨迹
如果没有xmgrace,需要先安装一个: 一般我喜欢直接用命令行保存,所以可以写:或者也可以使用gnuplot查看,gnuplot进入后输入:
就能将绘制的图像保存在当前目录下.

平衡¶
平衡分为两个阶段,一个是NVT,一个是NPT.
NVT确保体系在恒定体积和温度下达到平衡,NPT确保体系在恒定压力和温度下达到平衡,以确定密度的合理性.
gromacs-helper中不提供纯nvt过程的文件,而是将nvt和npt过程都耦合到npt过程的文件中.我们可以选择关闭压力耦合: pcoupl=no,将过程转化为纯nvt过程.
生成nvt可执行文件并执行:

然后下一步执行npt任务:
gmx grompp -f npt.mdp -c nvt.gro -r nvt.gro -t nvt.cpt -p topol.top -o npt.tpr
gmx mdrun -deffnm npt
nvt.cpt是nvt模拟的检查点文件,记载了前一步模拟的速度,能量,状态等等结果, -t nvt.cpt确保npt在nvt的结果下继续运算.

这个压力平衡任务看起来时间要跑长一点.
MD¶
gromacs-helper中提供的蛋白质的md模板 lazy-mdp-md-protein,我们将总步数调整为50000,也就是模拟时间1000ps.
分析¶
md运行完毕之后,可以分子整个分子动力学的结果,使用gromacs提供的后处理工具.
由于周期性边界条件的存在,蛋白质的扩散运动可能会导致其被截断,出现一半在左侧,一半在右侧的情况,所以我们需要对轨迹进行修正.
trjconv是gromacs的一个后处理模块
tpr文件提供拓扑信息,xtc是需要处理的原始轨迹,-pbc mol是按照完整分子修正pbc,-center是将体系的几何中心移动到盒子的中心.
输入这个指令后会要求指定居中的对象,我们选择1蛋白质,然后会要求你指定输出的对象,这里指定0,即整个系统.
接下来,为了考察系统的稳定性,我们可以使用rms(均方位移)作为指标
-tu指定坐标的单位,这里指定为ns
rmsd衡量的是当前体系所有原子的位移和参考结构之间的差距,参考结构由用户指定(-s),可以使用结构优化完毕的平衡结构,也可以使用晶体结构:

从图中可以看到,构型的均方位移一直在增大,即越来越偏离初始构型,似乎还要一段时间到达平衡.关于体系是否达到平衡,更加可靠的判断方式是看温度,压力和能量.